2. La démarche collective d'élaboration du guide de bonnes pratiques d'hygiène et d'application HACCP

Tenant compte des spécificités des entreprises visées par le guide et de la flexibilité prévue par la réglementation (cf. point III), la méthode retenue pour rédiger le guide sur la base de la méthode HACCP se résume ainsi:

a) Dresser la liste de tous les dangers à chaque étape, faire l'analyse des dangers[1] et étudier les mesures de maîtrise correspondantes.

b) Identifier les points de maîtrise[2] (PM) ou les points critiques (CCP)[3] et fixer leurs limites critiques.

c) Définir des procédures de surveillance adaptées.

d) Établir des actions correctives[4], définir des éléments de vérification[5] et des enregistrements[6].

e) Établir la documentation et l'archivage.

ProcédureMéthode retenue pour la rédaction du GBPH

  1. a) Dresser la liste de tous les dangers à chaque étape, faire l'analyse des dangers[1] et étudier les mesures de maîtrise correspondantes

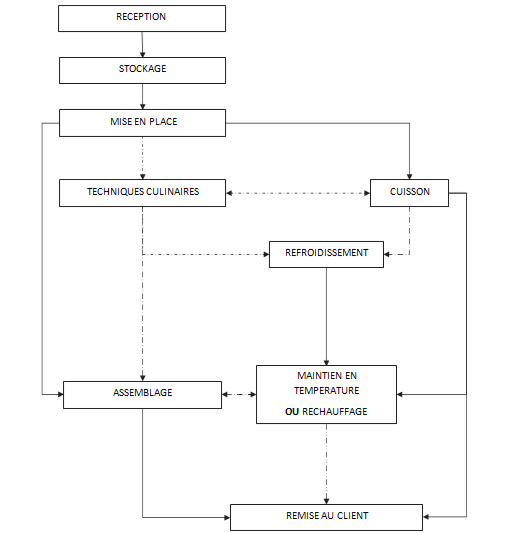
    Le diagramme ci-dessous représente les principales étapes de travail lors de la fabrication en restauration commerciale. Chaque professionnel a la possibilité d'adapter ce diagramme à sa propre fabrication. Les diagrammes de fabrication pour chaque recette retenue sont élaborés à partir de ce diagramme.

    ÉTAPES DU DIAGRAMME

    FICHES CORRESPONDANTES

    DÉTAIL DE L’ÉTAPE

    RÉCEPTION

    « Transport »,

    « Réception des matières premières ».

    L'achat des denrées alimentaires[8], les bonnes pratiques de transport. La réception des matières premières et des conditionnements.

    Ex. : Transport des denrées alimentaires[8] fraîches après achat chez un grossiste. Les différents points de contrôle à la réception des produits.

    STOCKAGE

    « Stockage »,« Déstockage et déconditionnement».

    Le stockage des différents produits (aliments ou conditionnement) avec respect des températures de conservation si nécessaire. Le dé-cartonnage ou désembouage des produits avant le stockage ou la mise en place.

    Ex. : stockage des viandes, stockage des surgelés, stockage des sacs sous vide.

    MISE EN PLACE

    « Tranchage, hachage, râpage »

    Toutes les étapes de découpe, de préparation des matières premières pour l'élaboration de plats composés.

    Ex. : découpe de tomates, tranchage de chorizos, râpage de parmesan.

    CUISSON

    « Cuisson »,

    « Cuisson sous vide ».

    Tous les différents modes de cuisson.

    Ex. : rôtir ou griller (four), grillade (poêle ou grill ou plancha), cuisson vapeur, friteuse, cuisson sous vide (par immersion dans l'eau ou par projection de vapeur dans un four adapté).

    CUISSON

    TECHNIQUES CULINAIRES

    « Congélation, décongélation »,

    « Conditionnement sous vide »,

    « Salage »,

    « Fumage »,

    « Marinage ».

    Toutes les différentes techniques culinaires et de conservation utilisées en restauration pour augmenter la durée de vie d'un produit ou lui donner des caractéristiques organoleptiques particulières.

    Ex. : congélation, sous vide, salage, fumage,

    marinage.

    REFROIDISSEMENT

    « Refroidissement ».

    Les différentes techniques de refroidissement rapide après cuisson.

    MAINTIEN EN TEMPÉRATURE OU RÉCHAUFFAGE

    « Maintien au chaud et réchauffage », « Stockage »

    Les différentes techniques de maintien des produits (froids ou chauds) aux bonnes températures. La remontée en température pour le service.

    Ex. : utilisation du bain-marie, utilisation du micro-onde.

    ASSEMBLAGE

    « Assemblage ».

    Les différentes méthodes d'assemblage de différentes matières premières ou intermédiaires.

    Ex. : élaboration de lasagnes, de salades

    REMISE AU CLIENT

    « Présentation en buffets », « Service ».

    La présentation des produits aux consommateurs finals.

    Ex. : service en buffet, service sur place ou à emporter.

    Attention

    Les modalités de conservation (conditions, températures et durée) sont à vérifier à chaque étape

    ConseilRappel

    chaque étape du diagramme de fabrication renvoie de manière implicite à toutes les bonnes pratiques d'hygiène à mettre en œuvre. C'est pourquoi celles-ci ne sont pas rappelées dans le tableau.

    Puis ont été identifiés les dangers à partir des diagrammes de fabrication établis à l'étape précédente. Ces dangers peuvent être reconsidérés en s'appuyant sur les pratiques (méthodes de fabrication) spécifiques aux entreprises visées par le guide, aux produits fabriqués et à leur destination, à la taille de l'entreprise, à la formation du personnel et surtout aux mesures de maîtrise mises en place

    RemarqueRemarque

    Il n'a pas été rédigé de fiches sur la mise en conserve[9] car cette technique fait l'objet d'un guide9[10] auquel doit se référer tout professionnel de la restauration commerciale qui souhaite pratiquer cette activité dans son établissement.

    Types de dangers

    Les dangers peuvent être :

    • biologiques : bactéries pathogènes, toxines, parasites...
    • chimiques : produits de nettoyage[11] et désinfection[12], produits de lutte contre les nuisibles, surdosage des additifs...
    • physiques : corps étrangers... allergènes à déclaration obligatoire.

    - Après analyse et évaluation, les dangers10[13] pertinents sont :

    • Salmonella spp
    • Listeria monocytogenes
    • Bacillus Cereus
    • Campylobacter spp
    • Escherichia coli entérohémorragiques
    • Staphylococcus aureus et Enterotoxines staphylococciques
    • Clostridium perfringens
    • Clostridium botulinum
    • Anisakis
    • Norovirus
    • Histamine
  2. b) Identifier les points de maîtrise (PM) ou les points critiques (CCP) et fixer leurs limites critiques[14][14]

    Identifier les PM et les CCP et établir pour chacun une ou plusieurs limites cibles (PM) et critiques (CCP) dont le respect garantit la maîtrise.

    En pratique, il a été identifié pour chaque PM et CCP, à partir des mesures préventives préalablement définies, les paramètres à surveiller. De plus, pour chacun de ces paramètres, ont été spécifiés des limites cibles ou critiques.

    CCP = étape présentant des critères mesurables, dont la perte ou l'absence de maîtrise entraîne un risque[15] inacceptable pour la sécurité. Les étapes ou critères concernés font l'objet d'un contrôle systématique avec enregistrement du résultat. Exemple : conditionnement sous vide.

    PM = étape présentant des critères observables (ou mesurables) dont la maîtrise est nécessaire pour assurer une réduction ou une stabilisation du danger. La surveillance s'effectue par des vérifications visuelles systématiques (ou la tenue d'enregistrements à une fréquence définie par l'établissement). Exemples : stockage, présentation en buffets.

  3. c) Définir des procédures de surveillance adaptées

    Des procédures de surveillance ont été identifiées, par exemple, la surveillance des températures de cuisson des aliments ou de stockage des denrées alimentaires.

  4. d) Établir des [4][4]actions correctives[4][4][4][4], définir des éléments de vérification et des enregistrements

    Lorsque la surveillance révèle qu'un PM ou CCP n'est pas maîtrisé, le professionnel doit mettre des actions correctives[4].

    Il doit également établir des procédures de vérification régulière pour contrôler la bonne mise en œuvre de son plan HACCP.

    Des enregistrements (pour la température par exemple) permettent de justifier de l'application de toutes ces procédures.

  5. e) Établir la documentation et l'archivage

    Cette étape consiste à élaborer et/ou à conserver des documents en lien avec la mise en œuvre de la démarche HACCP. Exemples : documents de traçabilité[16], enregistrement des non-conformités...