9 - Boulangeries
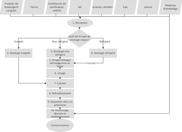
Figure 3 : Organigramme générique Boulangeries⚓
Analyse générique des dangers Boulangeries⚓
Étape | Identification des dangers (a) | Activités contribuant à une augmentation/diminution de la survenue du danger | Activités de contrôle | |||
|---|---|---|---|---|---|---|
B | C | P | A | |||
Réception | O | O | O | O | Non-respect de la qualité microbiologique des matières premières entrantes | PRP 10: Matières premières (sélection des fournisseurs, spécifications) PRP 11: Contrôle de la température de l'environnement de stockage |
Présence de dangers chimiques ou physiques ou d'allergènes non déclarés dans les matières premières entrantes | PRP 10: Matières premières (sélection des fournisseurs, spécifications) | |||||
Conservation à température ambiante | O | O | O | O | Développement microbien dû à l'absence de conservation au sec | |
Contamination chimique ou physique due au milieu, au personnel, etc. | PRP 1: Infrastructure (bâtiments et équipements) PRP 3: Lutte contre les nuisibles: priorité à la prévention PRP 5: Contamination physique et contamination chimique dues à l'environnement de production | |||||
Contamination par des allergènes | ||||||
Conservation à température de réfrigération ou de congélation | O | O | O | O | Développement microbien dû à un refroidissement incorrect | PRP 4: Maintenance technique et étalonnage PRP 11: Contrôle de la température de l'environnement de stockage |
Contamination croisée due à l'absence de séparation stricte des produits crus et des produits cuits ou prêts à être consommés | ||||||
Contamination chimique ou physique due au milieu, au personnel, etc. | PRP 2: Nettoyage et désinfection PRP 3: Lutte contre les nuisibles: priorité à la prévention PRP 5: Contamination physique et contamination chimique dues à l'environnement de production | |||||
Contamination par des allergènes | ||||||
Pesage, mélange et pétrissage | N | O | O | O | Contamination biologique, chimique ou physique ou par des allergènes due au milieu, au personnel, à une teneur en additifs supérieure à celle autorisée, etc. | PRP 4: Maintenance technique et étalonnage PRP 5: Contamination physique et contamination chimique dues à l'environnement de production |
Levage | N | O | O | O | Contamination chimique ou physique due au milieu, au personnel, etc. | PRP 5: Contamination physique et contamination chimique dues à l'environnement de production |
Contamination par des allergènes | ||||||
Cuisson | O | O | N | N | Survie de microbes due à la non-obtention de températures suffisamment élevées | |
Formation d'acrylamide due à une surcuisson | ||||||
Refroidissement | O | O | N | N | Développement microbien dû à un refroidissement rapide insatisfaisant | |
Contamination chimique | PRP 5: Contamination physique et contamination chimique dues à l'environnement de production | |||||
Exposition | O | O | O | O | Contamination biologique, chimique ou physique ou par des allergènes due au milieu, au personnel, etc. | PRP 1: Infrastructure (bâtiments et équipements) PRP 2: Nettoyage et désinfection PRP 5: Contamination physique et contamination chimique dues à l'environnement de production |
Portionnage, découpe et conditionnement | O | O | O | O | Contamination biologique, chimique ou physique ou par des allergènes due à un nettoyage et à une désinfection incorrects des équipements | PRP 2: Nettoyage et désinfection PRP 5: Contamination physique et contamination chimique dues à l'environnement de production |
Non-information du consommateur sur les allergènes potentiels et le mode, la durée de conservation, etc.. | PRP 13: Informations sur les produits et sensibilisation des consommateurs | |||||
(a) : B=biologique, C=chimique, P=physique, A=allergène
