12 - Centres de distribution
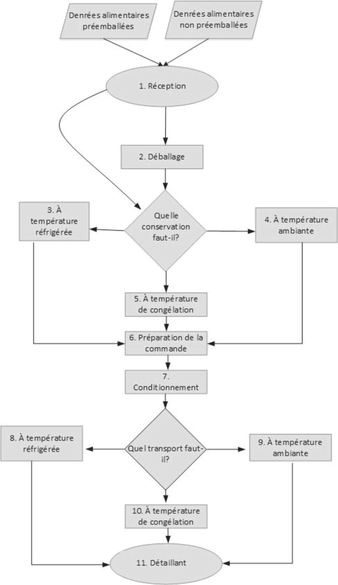
Figure 6 : Organigramme générique Centres de distribution de denrées alimentaires⚓
Analyse générique des dangers⚓
Étape | Identification des dangers (a) | Activités contribuant à une augmentation/diminution de la survenue du danger | Activités de contrôle | |||
|---|---|---|---|---|---|---|
B | C | P | A | |||
Toutes étapes | ||||||
Réception | O | O | O | O | Non-respect de la qualité microbiologique des matières premières entrantes | PRP 10: Matières premières (sélection des fournisseurs, spécifications) PRP 11: Contrôle de la température de l'environnement de stockage |
Présence de dangers chimiques ou physiques ou d'allergènes dans les matières premières entrantes | PRP 10: Matières premières (sélection des fournisseurs, spécifications) | |||||
Développement de micro-organismes pathogènes ou putréfiants dû à une date d'expiration ou à des conditions de conservation inadéquates | ||||||
Contamination biologique, chimique ou physique ou par des allergènes due au croisement des renvois avec d'autres produits | ||||||
Déballage | O | O | O | O | Contamination biologique, chimique ou physique ou par des allergènes due au milieu, au personnel, etc. | PRP 5: Contamination physique et chimique due au lieu de production |
Contamination croisée microbienne due à l'absence de séparation stricte des produits crus et des produits cuits ou prêts à être consommés | ||||||
Produits chimiques libérés par des matériaux destinés à entrer en contact avec les denrées alimentaires | PRP 10: Matières premières (sélection des fournisseurs, spécifications) | |||||
Développement de micro-organismes pathogènes ou putréfiants dû à une date d'expiration ou à des conditions de conservation inadéquates | PRP 13: Informations sur les produits et sensibilisation des consommateurs | |||||
Contamination chimique et par des allergènes | PRP 5: Contamination physique et chimique due au lieu de production | |||||
Conservation à température ambiante | O | O | O | O | Développement microbien dû à l'absence de conservation au sec | PRP 8: Contrôle de l'eau et de l'air PRP 11: Contrôle de la température |
Contamination microbienne, chimique ou physique ou par des allergènes due au milieu, au personnel, etc. | PRP 5: Contamination physique et chimique due au lieu de production | |||||
Contamination par des allergènes due au contact entre des denrées alimentaires ou ingrédients alimentaires ne contenant pas et contenant des allergènes (y compris les poussières, aérosols, etc.) | ||||||
Conservation à température réfrigérée | O | O | O | O | Développement microbien dû à un refroidissement insatisfaisant (température et temps) ou à un entreposage sur une période trop longue | PRP 4: Maintenance technique et étalonnage PRP 11: Contrôle de la température de l'environnement de stockage |
Contamination croisée due à l'absence de séparation stricte des produits crus et des produits cuits ou prêts à être consommés | PRP 5: Contamination physique et chimique due au lieu de production | |||||
Contamination biologique, chimique ou physique ou par des allergènes due au milieu, au personnel, etc. | PRP 5: Contamination physique et chimique due au lieu de production | |||||
Conservation à température de congélation | O | O | O | O | Développement microbien dû au non-respect de la température de congélation | PRP 4: Maintenance technique et étalonnage PRP 11: Contrôle de la température de l'environnement de stockage |
Contamination microbienne, chimique ou physique due au milieu | PRP 5: Contamination physique et contamination chimique dues à l'environnement de production | |||||
Préparation de la commande | O | O | O | O | Contamination biologique, chimique ou physique ou par des allergènes due au milieu, au personnel, etc. | PRP 5: Contamination physique et chimique due au lieu de production |
Conditionnement | O | O | O | O | Contamination biologique, chimique ou physique ou par des allergènes due au milieu, au personnel, etc. | PRP 5: Contamination physique et chimique due au lieu de production |
Contamination croisée microbienne due à l'absence de séparation stricte des produits crus et des produits cuits ou prêts à être consommés | ||||||
Produits chimiques libérés par des matériaux destinés à entrer en contact avec les denrées alimentaires | PRP 10: Matières premières (sélection des fournisseurs, spécifications) | |||||
Développement de micro-organismes pathogènes ou putréfiants dû à une date d'expiration ou à des conditions de conservation inadéquates | PRP 13: Informations sur les produits et sensibilisation des consommateurs | |||||
Transport à température ambiante | O | O | O | O | Développement microbien dû à l'absence de conservation au sec | PRP 8: Contrôle de l'eau et de l'air PRP 11: Contrôle de la température |
Contamination microbienne, chimique ou physique ou par des allergènes due au milieu, au personnel, etc. | PRP 5: Contamination physique et chimique due au lieu de production | |||||
Contamination par des allergènes due au contact entre des denrées alimentaires ou ingrédients alimentaires ne contenant pas et contenant des allergènes (y compris les poussières, aérosols, etc.) | ||||||
Transport à température réfrigérée | O | O | O | O | Développement microbien dû à un refroidissement insatisfaisant (température et temps) ou à un entreposage sur une période trop longue | PRP 4: Maintenance technique et étalonnage |
Contamination croisée due à l'absence de séparation stricte des produits crus et des produits cuits ou prêts à être consommés | PRP 5: Contamination physique et chimique due au lieu de production | |||||
Contamination biologique, chimique ou physique ou par des allergènes due au milieu, au personnel, etc. | PRP 5: Contamination physique et chimique due au lieu de production | |||||
Transport à température de congélation | O | O | O | O | Développement microbien dû au non-respect de la température de congélation | PRP 4: Maintenance technique et étalonnage |
Contamination microbienne, chimique ou physique due au milieu | PRP 5: Contamination physique et chimique due au lieu de production | |||||
(a) : B=biologique, C=chimique, P=physique, A=allergène
