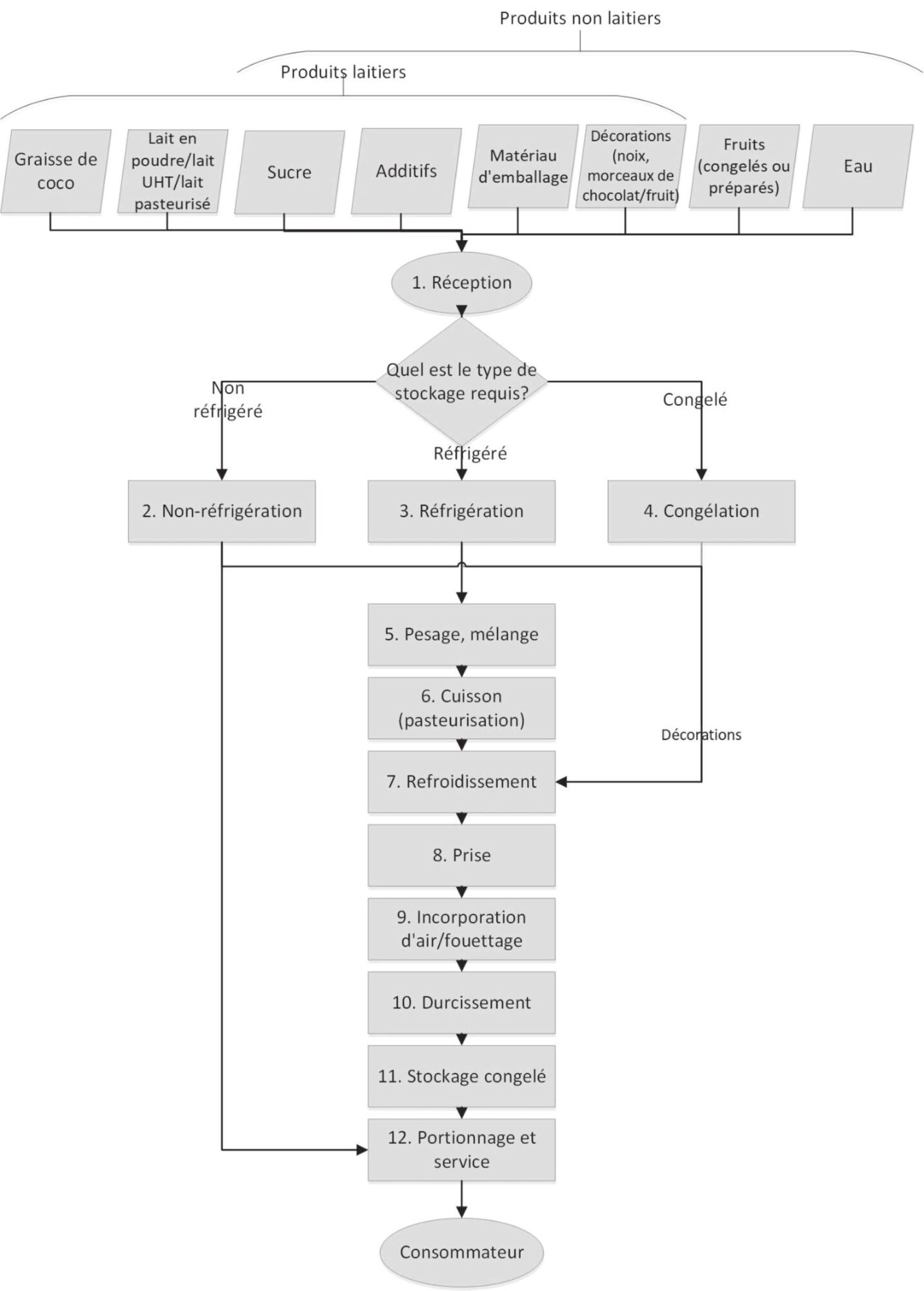
11 - Glaciers

Figure 5 : Organigramme générique Glaciers

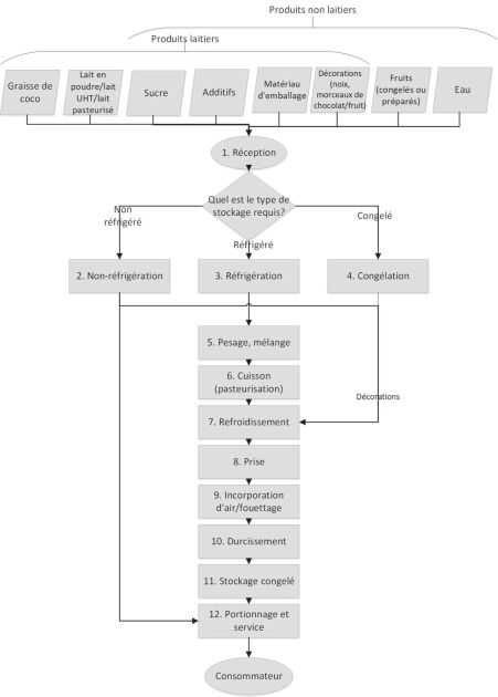
Organigramme générique Glaciers

Analyse générique des dangers Glaciers

Tableau 7 : Analyse générique des dangers Glaciers

Étape

Identification des dangers (a)

Activités contribuant à une augmentation/diminution

de la survenue du danger

Activités de contrôle

B

C

P

A

Réception

O

O

O

O

Non-respect de la qualité microbiologique des matières premières entrantes

PRP 10: Matières premières (sélection des fournisseurs, spécifications)

PRP 11: Contrôle de la température de l'environnement de stockage

PRP 12: Méthodes de travail

Présence de dangers chimiques ou physiques ou d'allergènes dans les matières premières entrantes

PRP 6: Allergènes

PRP 10: Matières premières (sélection des fournisseurs, spécifications)

PRP 12: Méthodes de travail

Conservation à tempé­rature ambiante

O

O

O

O

Développement microbien dû à l'absence de conservation au sec

PRP 1: Infrastructure (bâtiments et équipements)

PRP 2: Nettoyage et désinfection

Contamination chimique ou physique due au milieu, au personnel, etc.

PRP 1: Infrastructure (bâtiments et équipements)

PRP 3: Lutte contre les nuisibles: priorité à la prévention

PRP 5: Contamination physique et contamination chimique dues à l'environnement de production

Contamination par des allergènes

PRP 6: Allergènes

Conservation à tempé­rature réfrigérée

O

O

O

O

Développement microbien dû à un refroidissement incorrect

PRP 4: Maintenance technique et étalonnage

PRP 11: Contrôle de la température de l'environnement de stockage

Contamination croisée due à l'absence de séparation stricte des produits crus et des produits cuits ou prêts à être consommés

PRP 12: Méthodes de travail

Contamination chimique ou physique due au milieu, au personnel, etc.

PRP 2: Nettoyage et désinfection

PRP 3: Lutte contre les nuisibles: priorité à la prévention

PRP 5: Contamination physique et contamination chimique dues à l'environnement de production

Contamination par des allergènes

PRP 6: Allergènes

Conservation à tempé­rature de congélation

O

O

O

N

Développement microbien dû au non-respect de la température de congélation

PRP 4: Maintenance technique et étalonnage

PRP 11: Contrôle de la température de l'environnement de stockage

Contamination chimique ou physique due au milieu, etc.

PRP 5: Contamination physique et contamination chimique dues à l'environnement de production

Pesage et mélange

O

O

O

O

Développement microbien dû à une durée trop longue du pesage et du mélange

PRP 12: Méthodes de travail

Contamination chimique ou physique ou par des allergènes due au milieu, au personnel, etc.

PRP 2: Nettoyage et désinfection

PRP 5: Contamination physique et contamination chimique dues à l'environnement de production

PRP 6: Allergènes

PRP 9: Personnel (hygiène, statut sanitaire)

PRP 12: Méthodes de travail

Cuisson

O

O

N

N

Températures insuffisamment élevées

PRP 4: Maintenance technique et étalonnage

PRP 12: Méthodes de travail

Contamination chimique

PRP 2: Nettoyage et désinfection

PRP 5: Contamination physique et contamination chimique dues à l'environnement de production

Refroidissement

O

O

N

N

Refroidissement pas assez rapide

PRP 4: Maintenance technique et étalonnage

PRP 12: Méthodes de travail

Contamination chimique

PRP 2: Nettoyage et désinfection

PRP 5: Contamination physique et contamination chimique dues à l'environnement de production

Prise

O

N

N

N

Développement microbien dû à un refroidissement incorrect

PRP 4: Maintenance technique et étalonnage

PRP 11: Contrôle de la température de l'environnement de stockage

Incorporation d'air/fouettage

O

O

O

N

Développement microbien dû à un refroidissement incorrect

Contamination chimique ou physique due au milieu, au

personnel, etc.

PRP 4: Maintenance technique et étalonnage

PRP 11: Contrôle de la température de l'environnement de stockage

PRP 2: Nettoyage et désinfection

PRP 5: Contamination physique et chimique due au lieu de production

PRP 8: Contrôle de l'eau et de l'air

PRP 12: Méthodes de travail

Conditionnement

O

O

O

N

Contamination microbienne, chimique ou physique due aux matériaux d'emballage, au milieu, au personnel, etc.

PRP 2: Nettoyage et désinfection

PRP 5: Contamination physique et contamination chimique dues à l'environnement de production

PRP 9: Personnel (hygiène, statut sanitaire)

PRP 12: Méthodes de travail

Durcissement

O

O

N

N

Développement microbien dû au non-respect de la température de congélation

PRP 4: Maintenance technique et étalonnage

PRP 11: Contrôle de la température de l'environnement de stockage

Contamination chimique

PRP 5: Contamination physique et contamination chimique dues à l'environnement de production

Conservation à tempé­rature de congélation

O

O

N

N

Développement microbien dû au non-respect de la température de congélation

PRP 4: Maintenance technique et étalonnage

PRP 11: Contrôle de la température de l'environnement de stockage

Contamination chimique

PRP 5: Contamination physique et contamination chimique dues à l'environnement de production

Portionnage et service

O

O

O

O

Contamination biologique, chimique ou physique ou par des allergènes due à un nettoyage et à une désinfection incorrects des équipements

PRP 2: Nettoyage et désinfection

PRP 5: Contamination physique et contamination chimique dues à l'environnement de production

PRP 6: Allergènes

PRP 9: Personnel (hygiène, statut sanitaire)

PRP 12: Méthodes de travail

Non-information du consommateur sur les allergènes potentiels et le mode, la durée de conservation, etc.

PRP 6: Allergènes

PRP 13: Informations sur les produits et sensibilisation des consommateurs