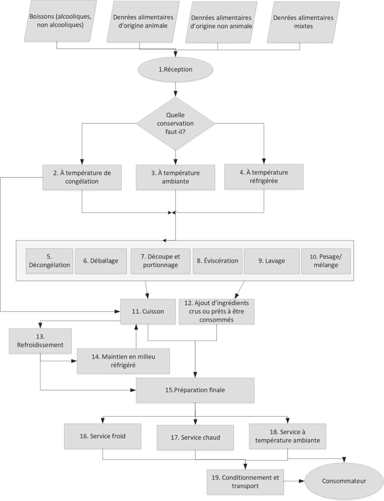
14 - Restaurants, services de restauration et débits de boissons
Figure 8 : Organigramme générique Restaurants, services de restauration et débits de boissons⚓
Identification des dangers⚓
(a) : B=biologique, C=chimique, P=physique, A=allergène
Analyse générique des dangers Restaurants, services de restauration et débits de boissons⚓
Étape | Identification des dangers (a) | Activités contribuant à une augmentation/diminution de la survenue du danger | Activités de contrôle | |||
|---|---|---|---|---|---|---|
B | C | P | A | |||
Toutes étapes | ||||||
Réception | O | O | O | O | Non-respect de la qualité microbiologique des matières premières entrantes | PRP 10: Matières premières (sélection des fournisseurs, spécifications) |
Présence de dangers chimiques ou physiques ou d'allergènes dans les matières premières entrantes | PRP 10: Matières premières (sélection des fournisseurs, spécifications) | |||||
Développement de micro-organismes pathogènes ou putréfiants dû à une date d'expiration ou à des conditions de conservation inadéquates | ||||||
Contamination biologique, chimique ou physique ou par des allergènes due au croisement des renvo+is avec d'autres produits | ||||||
Conservation (pas encore d'exposition) | ||||||
Conservation à température ambiante | O | O | O | O | Contamination biologique, chimique ou physique ou par des allergènes due à des ustensiles de service contaminés ou à une manipulation inappropriée | PRP 8: Contrôle de l'eau et de l'air PRP 11: Contrôle de la température |
Contamination microbienne, chimique ou physique ou par des allergènes due au milieu, au personnel, etc. | PRP 5: Contamination physique et chimique due au lieu de production | |||||
Contamination par des allergènes due au contact entre des denrées alimentaires ou ingrédients alimentaires ne contenant pas et contenant des allergènes (y compris les poussières, aérosols, etc.) | ||||||
Conservation à température réfrigérée | O | O | O | O | Développement microbien dû à un refroidissement insatisfaisant (température et temps) ou à un entreposage sur une période trop longue | PRP 4: Maintenance technique et étalonnage |
Contamination croisée due à l'absence de séparation stricte des produits crus et des produits cuits ou prêts à être consommés | PRP 5: Contamination physique et chimique due au lieu de production | |||||
Contamination biologique, chimique ou physique ou par des allergènes due au milieu, au personnel, etc. | PRP 5: Contamination physique et chimique due au lieu de production | |||||
Conservation à température de congélation | O | O | O | O | Développement microbien dû au non-respect de la température de congélation | PRP 4: Maintenance technique et étalonnage |
Contamination biologique, chimique ou physique ou par des allergènes due au milieu, au personnel, etc. | PRP 5: Contamination physique et chimique due au lieu de production | |||||
Transformation/manipulation de la préparation | ||||||
Décongélation | O | N | N | N | Développement microbien dû à des températures qui n'ont pas été maintenues suffisamment basses le temps nécessaire | |
Découpe et portionnage | O | O | O | O | Contamination biologique, chimique ou physique ou par des allergènes due à un nettoyage et à une désinfection incorrects des équipements et à un manque d'hygiène personnelle | PRP 4: Maintenance technique et étalonnage PRP 5: Contamination physique et chimique due au lieu de production |
Éviscération (poissons) | O | O | O | O | Contamination croisée de la chair par la flore intestinale | |
Contamination biologique, chimique ou physique ou par des allergènes due au milieu, au personnel, etc. | PRP 5: Contamination physique et chimique due au lieu de production | |||||
Lavage | O | O | O | O | Contamination biologique, chimique ou physique ou par des allergènes due au milieu, au personnel, etc. | PRP 5: Contamination physique et chimique due au lieu de production |
Accumulation de dangers microbiologiques et chimiques dans l'eau de lavage Élimination inadéquate des dangers microbiologiques et chimiques des tissus lavés Utilisation abusive d'agents de désinfection et accumulation de résidus chimiques. | PRP 8: Contrôle de l'eau et de l'air PRP 10: Matières premières (sélection des fournisseurs, spécifications, etc.) | |||||
Pesage/mélange | O | O | O | O | Contamination biologique, chimique ou physique ou par des allergènes due au milieu, au personnel, etc. | PRP 5: Contamination physique et chimique due au lieu de production |
Contamination croisée microbienne due à l'absence de séparation stricte des produits crus et des produits cuits ou prêts à être consommés | PRP 4: Maintenance technique et étalonnage PRP 5: Contamination physique et chimique due au lieu de production | |||||
Déballage | O | O | O | O | Contamination biologique, chimique ou physique ou par des allergènes due au milieu, au personnel, etc. | PRP 5: Contamination physique et chimique due au lieu de production |
Contamination croisée microbienne due à l'absence de séparation stricte des produits crus et des produits cuits ou prêts à être consommés | ||||||
Contamination par des produits chimiques libérés par des matériaux destinés à entrer en contact avec les denrées alimentaires | PRP 10: Matières premières (sélection des fournisseurs, spécifications, etc.) | |||||
Développement de micro-organismes pathogènes ou putréfiants dû à une date d'expiration ou à des conditions de conservation inadéquates | PRP 13: Informations sur les produits et sensibilisation des consommateurs | |||||
Contamination chimique et par des allergènes | PRP 5: Contamination physique et chimique due au lieu de production | |||||
Cuisson | O | O | N | O | Survie de microbes due à des températures insuffisantes (niveau et temps) pour éliminer les agents pathogènes et contrôler leur développement potentiel et la formation de toxines | |
Développement des agents pathogènes et des bactéries putréfiantes dû à un faible transfert de chaleur en raison d'un nettoyage incorrect des conteneurs chauffés ou d'installations défectueuses | ||||||
Formation de contaminants pendant la transformation, comme l'acrylamide ou les HAP | PRP 5: Contamination physique et chimique due au lieu de production | |||||
Contamination chimique et par des allergènes due à des outils de cuisson mal nettoyés ou à de l'eau ou de l'huile réutilisée | PRP 5: Contamination physique et chimique due au lieu de production | |||||
Ajout d'ingrédients crus ou prêts à être consommés | O | O | O | O | Contamination biologique, chimique ou physique ou par des allergènes due au milieu, au personnel, à un nettoyage et à une désinfection incorrects des équipements et à un manque d'hygiène personnelle | PRP 5: Contamination physique et chimique due au lieu de production |
Contamination croisée microbienne due à l'absence de séparation stricte des produits crus et des produits cuits ou prêts à être consommés | ||||||
Contamination croisée par des surfaces contaminées ayant été utilisées à la fois pour des denrées alimentaires crus et prêtes à être consommées | ||||||
Refroidissement | O | O | N | O | Développement microbien dû à la non-obtention de températures basses sur un certain laps de temps | |
Contamination chimique et par des allergènes | PRP 5: Contamination physique et chimique due au lieu de production | |||||
Conservation à température réfrigérée | O | O | O | O | Développement microbien dû à un refroidissement insatisfaisant (température et temps) ou à un entreposage sur une période trop longue | PRP 4: Maintenance technique et étalonnage |
Contamination croisée due à l'absence de séparation stricte des produits crus et des produits cuits ou prêts à être consommés | PRP 5: Contamination physique et chimique due au lieu de production | |||||
Contamination biologique, chimique ou physique ou par des allergènes due au milieu, au personnel, etc | PRP 5: Contamination physique et chimique due au lieu de production | |||||
Préparation et présentation finales | O | O | O | O | Contamination biologique, chimique ou physique ou par des allergènes due au milieu, au personnel, à un nettoyage et à une désinfection incorrects des équipements et à un manque d'hygiène personnelle | PRP 5: Contamination physique et chimique due au lieu de production |
Contamination croisée microbienne due à l'absence de séparation stricte des produits crus et des produits cuits ou prêts à être consommés | ||||||
Contamination croisée par des surfaces contaminées ayant été utilisées à la fois pour des denrées alimentaires crus et prêtes à être consommées | ||||||
Service (froid ou chaud) | O | O | O | O | Développement microbien dû à un refroidissement insatisfaisant et à des conditions de température inadéquates au delà de la période spécifiée | |
Développement microbien dû à des températures de chauffe qui n'ont pas été atteintes et maintenues de manière à empêcher la prolifération microbienne | ||||||
Contamination microbienne, chimique ou physique ou par des allergènes due à des ustensiles de service contaminés ou à une manipulation inappropriée | PRP 5: Contamination physique et chimique due au lieu de production PRP 13: Informations sur les produits et sensibilisation des consommateurs | |||||
Contamination par des allergènes due au contact entre des denrées alimentaires ou ingrédients alimentaires ne contenant pas et contenant des allergènes (y compris les poussières, aérosols, etc.) | PRP 13: Informations sur les produits et sensibilisation des consommateurs | |||||
Service (à température ambiante) | O | O | O | O | Contamination biologique, chimique ou physique ou par des allergènes due à des ustensiles de service contaminés ou à une manipulation inappropriée | PRP 4: Maintenance technique et étalonnage PRP 5: Contamination physique et chimique due au lieu de production |
Contamination par des allergènes due au contact entre des produits ou ingrédients ne contenant pas et contenant des allergènes | PRP 13: Informations sur les produits et sensibilisation des consommateurs | |||||
Transport à l’extérieur | ||||||
Transport à température ambiante | O | O | O | O | Contamination biologique, chimique ou physique ou par des allergènes due à des ustensiles de service contaminés ou à une manipulation inappropriée | PRP 8: Contrôle de l'eau et de l'air PRP 11: Contrôle de la température |
Contamination microbienne, chimique ou physique ou par des allergènes due au milieu, au personnel, etc. | PRP 5: Contamination physique et chimique due au lieu de production | |||||
Contamination par des allergènes due au contact entre des denrées alimentaires ou ingrédients alimentaires ne contenant pas et contenant des allergènes. | ||||||
Transport chaud | O | N | O | N | Développement microbien dû à des températures de chauffe qui n'ont pas été atteintes et maintenues de manière à empêcher la prolifération microbienne | |
Contamination chimique ou physique due au milieu de transport, au personnel, etc., ou à une détérioration de l'emballage | PRP 5: Contamination physique et chimique due au lieu de production | |||||
