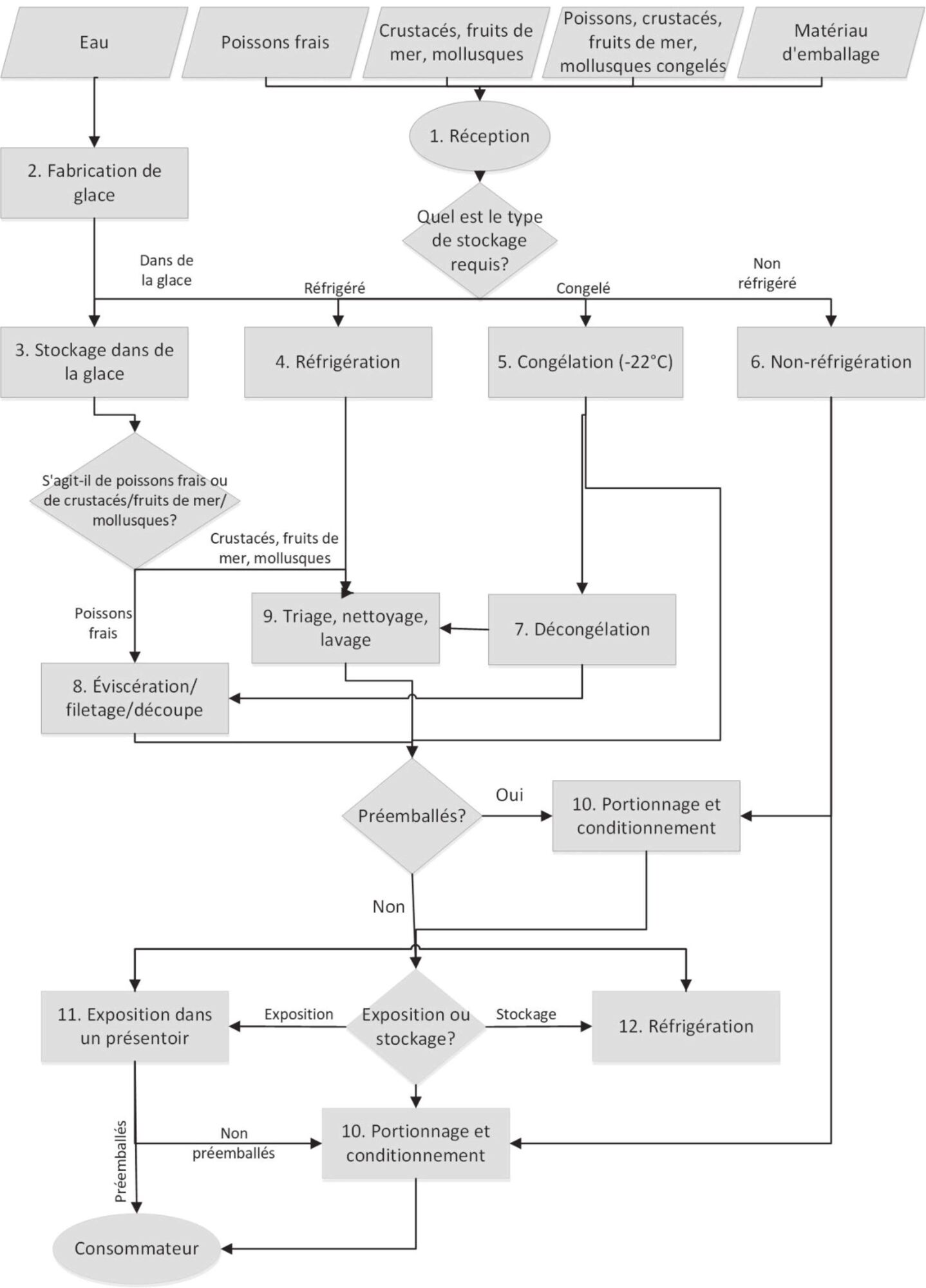
10 - Poissonneries
Figure 4 : Organigramme générique Poissonneries⚓
Analyse générique des dangers Poissonneries⚓
Étape | Identification des dangers (a) | Activités contribuant à une augmentation/diminution de la survenue du danger | Activités de contrôle | |||
|---|---|---|---|---|---|---|
B | C | P | A | |||
Réception | O | O | O | O | Présence de dangers biologiques dans les matières premières entrantes | PRP 10: Matières premières (sélection des fournisseurs, spécifications) PRP 11: Contrôle de la température de l'environnement de stockage |
Présence de dangers chimiques ou physiques ou d'allergènes non déclarés dans les matières premières entrantes | PRP 10: Matières premières (sélection des fournisseurs, spécifications) | |||||
Fabrication de glace | O | O | O | N | Présence de dangers chimiques ou physiques due à l'utilisation d'une eau de qualité insuffisante | PRP 5: Contamination physique et contamination chimique dues à l'environnement de production |
Présence de dangers biologiques, chimiques ou physiques due à un entretien, un nettoyage et une désinfection insuffisants des équipements | ||||||
Conservation dans la glace | O | O | N | N | Développement microbien dû à un refroidissement incorrect | PRP 11: Contrôle de la température de l'environnement de stockage |
Développement microbien et production d'histamine dus à des conditions de conservation inadéquates (durée ou température) | ||||||
Contamination chimique | PRP 2: Nettoyage et désinfection PRP 5: Contamination physique et contamination chimique dues à l'environnement de production | |||||
Conservation à température réfrigérée | O | O | O | O | Développement microbien dû à un refroidissement incorrect | PRP 4: Maintenance technique et étalonnage PRP 11: Contrôle de la température de l'environnement de stockage |
Contamination biologique, chimique ou physique due au milieu, au personnel, etc. | PRP 2: Nettoyage et désinfection PRP 3: Lutte contre les nuisibles: priorité à la prévention PRP 5: Contamination physique et contamination chimique dues à l'environnement de production | |||||
Contamination par des allergènes | ||||||
Développement microbien et production d'histamine dus à des conditions de conservation inadéquates (durée ou température) | ||||||
Conservation à température de congélation | O | O | O | N | Développement microbien dû au non-respect de la température de congélation | PRP 4: Maintenance technique et étalonnage PRP 11: Contrôle de la température de l'environnement de stockage |
Contamination chimique ou physique due au milieu, etc. | PRP 5: Contamination physique et contamination chimique dues à l'environnement de production | |||||
Conservation à température ambiante | O | O | O | O | Développement microbien dû à l'absence de conservation au sec | |
Contamination chimique ou physique due au milieu, au personnel, etc | PRP 1: Infrastructure (bâtiments et équipements) PRP 3: Lutte contre les nuisibles: priorité à la prévention PRP 5: Contamination physique et contamination chimique dues à l'environnement de production | |||||
Contamination par des allergènes | ||||||
Décongélation | O | O | N | N | Développement microbien dû à des températures qui n'ont pas été maintenues suffisamment basses | PRP 11: Contrôle de la température de l'environnement de stockage |
Développement microbien entraînant la formation d'histamine, dû à des conditions inadéquates (durée de conservation et température) | ||||||
Contamination chimique | PRP 2: Nettoyage et désinfection PRP 5: Contamination physique et contamination chimique dues à l'environnement de production | |||||
Éviscération | O | O | O | N | Contrôle des parasites visibles des intestins ou des muscles | PRP 10: Matières premières (sélection des fournisseurs, spécifications) |
Contamination croisée de la chair par des agents biologiques intestinaux | ||||||
Contamination biologique, chimique ou physique due au milieu, au personnel, etc. | PRP 2: Nettoyage et désinfection PRP 5: Contamination physique et contamination chimique dues à l'environnement de production | |||||
Triage, nettoyage et lavage | O | O | O | N | Contamination biologique, chimique ou physique due à l'eau, au milieu, au personnel, à la méthode de travail, etc. | PRP 2: Nettoyage et désinfection PRP 5: Contamination physique et contamination chimique dues à l'environnement de production PRP 8: Contrôle de l'eau et de l'air |
Découpe | O | O | O | N | Contamination biologique, chimique ou physique due à un nettoyage et à une désinfection incorrects des équipements, au milieu, au personnel, à la méthode de travail | PRP 2: Nettoyage et désinfection PRP 5: Contamination physique et contamination chimique dues à l'environnement de production |
Conservation à température réfrigérée | O | O | O | O | Développement microbien dû à un refroidissement incorrect | PRP 4: Maintenance technique et étalonnage PRP 11: Contrôle de la température de l'environnement de stockage |
Contamination biologique, chimique ou physique due au milieu, au personnel, etc. | PRP 2: Nettoyage et désinfection PRP 3: Lutte contre les nuisibles: priorité à la prévention PRP 5: Contamination physique et contamination chimique dues à l'environnement de production | |||||
Contamination par des allergènes Développement microbien entraînant la formation d'histamine, dû à des conditions inadéquates (durée de conservation et température) | PRP 11: Contrôle de la température de l'environnement de stockage | |||||
Exposition dans un présentoir réfrigéré | O | O | O | O | Développement microbien dû à un refroidissement incorrect | PRP 4: Maintenance technique et étalonnage PRP 11: Contrôle de la température de l'environnement de stockage |
Contamination biologique, chimique ou physique ou par des allergènes due au milieu, au personnel, etc. | PRP 1: Infrastructure (bâtiments et équipements) PRP 2: Nettoyage et désinfection PRP 5: Contamination physique et contamination chimique dues à l'environnement de production | |||||
Développement microbien entraînant la formation d'histamine, dû à des conditions inadéquates (durée de conservation et température) | PRP 11: Contrôle de la température de l'environnement de stockage | |||||
Portionnage et conditionnement | O | O | O | O | Contamination biologique, chimique ou physique ou par des allergènes due au milieu, au personnel, etc. | PRP 2: Nettoyage et désinfection PRP 5: Contamination physique et contamination chimique dues à l'environnement de production |
Non-information du consommateur sur les allergènes potentiels et le mode, la durée de conservation, etc. | PRP 13: Informations sur les produits et sensibilisation des consommateurs | |||||
(a) : B=biologique, C=chimique, P=physique, A=allergène
